![]()
上海:07 月 13 日 - 07 月 19 日
上海:07 月 27 日 - 08 月 02 日
项目简介
大疆 UTC 无人机创新挑战
近年来,无人机行业飞速发展,呈现出高起点,高爆发,高成长的特性。未来二十年,全球民用无人机市场达到 900 亿美金,无人机的发展方向也是向专业化细分。无人机技术作为热门的科技应用,是少见的能够高度融合理工科众多学科应用的前沿技术。
阿思丹联合大疆官方无人机应用技术培训中心 UTC 的上海校区推出无人机相关应用培训项目。给与同学们一个在专属无人机基地与领空进行沉浸式无人机学科知识与前沿应用的机会,动手进行无人机工程设计、制作组装、自主飞行、障碍竞速、编程实操等丰富实践,同时学生有机会体验大型波音 737-800 模拟飞行舱,学习穿越机飞行操控,最终完成无人机创新应用挑战赛,收获独特的工程方向专业实践与背景提升,优秀同学可获得导师签发的推荐信。
项目亮点


中国科技骄傲
深入中国科技领先世界的无人机技术
参与大疆官方无人机应用技术培训中心 UTC 培训

跨学科挑战
综合学习应用机械工程、电子信息、计算机等
学科知识,从零设计组装无人机并实现创新应用


全程动手实践
囊括无人机工程设计、制作、
组装、自主飞行、
障碍竞速、编程实操等
丰富实践环节


专业实践环境
在专属隔离空域和专用无人机训练场进行实战练习
实践环节
工程设计
掌握尖端无人机操控,亲手组装多旋翼无人机

编程控制
进行无人机编程实操和控制无人机自主飞行
专业课程
学习无人机的飞行原理、动力学、电子学等知识

飞行实操
体验大型波音737-800模拟飞行舱,学习飞行操控
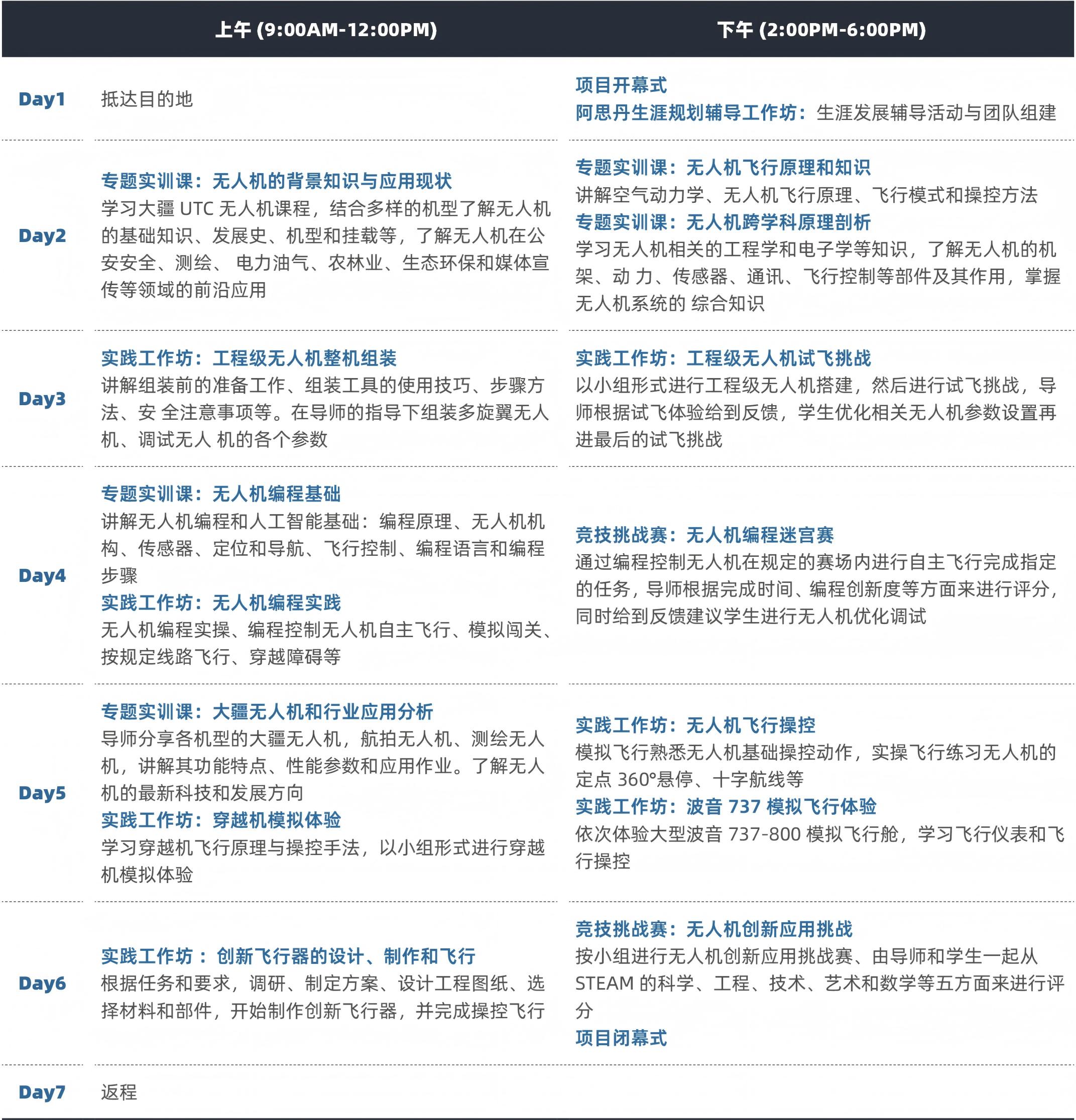
日程表

*日程供参考,可能会根据具体情况调整顺序或微调内容
学术合作机构 & 参考师资
| 学术合作机构![]()
大疆无人机应用技术培训中心
拥有国内首个专注于无人机应用技能的UTC培训体系,近年来为新华社、中央人民广播电台和国家电网等大型企事业单位提供培训。UTC上海分校,拥有实力雄厚的师资团队,为中央电视台、SMG纪实频道、《大国重器》、《穿越上海》等众多单位和节目提供过航拍服务。上海分校基地拥有56000平米的专属无人机训练场,和高度100米,半径1000米的无人机飞行隔离空域。

秦老师
项目产出
学习无人机的飞行原理,进行创新飞行器的设计与工程级无人机组装,最终完成工程级无人机的定点绕桩飞行与工程创新挑战。




往期学生反馈
在组装无人机的部分收获很大,有些东西得要亲自去尝试了才会有所体验有所收获。通过组装我了解到了无人机的构成原理,在理论课和编程上我也是受益无穷。这是我第一次接触编程我感到很惊喜,理论方面我也学到很多,比如无人机的用处、无人机不同型号的需求以及如何操作无人机;同时这也是我第一次接触剪辑、音乐的选择、画面的衔接和像素以及设备选择。体验比我预期的都要好,老师教官也都很负责很有耐心的为我们解答问题,这几天很开心!受益匪浅!—— 厦门市华师希平双语学校初中部 蔡同学
无人机编程课程让我印象很深刻,在编程的时候需要给无人机设置指令,首先就是有一个起飞设置键,点击开始后才能起飞。在起飞设置过后,还需要设置向哪一边前进,偏转多少角度,控制高度和扫清障碍物,最后到终点了自动降落。我在此对今后无人机发展的建议是后期能否发展一种无人机就是在建筑物很密集的市中心,商业街等区域能够在飞行或者航拍的期间自动避开障碍物,从楼后绕开对该建筑物进行拍摄。—— 天府中学 黄同学
我最喜欢的环节是组装无人机。我们组吸取之前航模制作时的效率低下的经验,快速合理地安排了分工,避免了所有人在一起干一件事的情况。我个人主要负责的是机械臂与转子的组装。无人机从无到有的组装令我感到了非常强的成就感。这一点在后期无人机试飞的活动中再一次得到了体现,看到自己组装的无人机从一箱零件到成功起飞,飞行,落地的飞行器,我非常骄傲!—— 上海浦东新区民办万科学校 任同学
参考证书展示

ASDAN“职业发展与生涯能力规划”证书
UCAS官方推荐的“职业发展与生涯能力规划”证书,证明同学高质量完成专业知识、能力实践与职业发展相关课程,积极主动探索生涯规划,并完成个人职业发展与生涯能力规划报告

项目证书
*证书sample仅为参考,具体证书内容可能会根据当期课程内容微调,以实际发放为准

ASDAN Research证书
(可选,需完成后续学术产出)

![]()
高光时刻
为什么选择我们
英国方向升学价值
ASDAN 英国是隶属于英国课程局 Ofqual 的考试局,ASDAN Career Exploration Award 证书受到 UCAS 官方推荐,并被纳为 UCAS 大学申请文书 (PS) 官方推荐的项目经历。学生可通过全球专业实践计划获得多项阿思丹 (ASEEDER) 素质课程证书和相应的学分累计,实践经历也可以在未来留学申请文书资料中使用,对未来留学申请起到直接的助力作用。
美国方向升学价值
全球专业实践计划在学术设计上结合哈佛大学教育学院 Make Caring Common (MCC) 联合全美 Top300 大学所发布的 "Turning the Tide" 招生倡议,关注学生内在品格的培养和评价,发展同理心、 毅力、自我管理等顶尖高校重视的核心内在品格,成为符合美国名校评价标准的录取者。
热门专业全覆盖
全球专业实践计划基于全球热门大学热门专业申请数据以及就业数据,覆盖商科金融、理工科技、人文艺术、医学心理四大类别,选取 30+ 个主流大学专业,提供不同专业方向的探索。
真实职场场景体验
吸纳各专业全球 Top50 高校选用的教育资源产出课程与实践活动,以一线见习、实训模拟为主要形式提供 100% 真实的职业实践场景。每位学生在项目中有超过 70% 以上时间均通过动手实践提升专业知识。
资深行业专家授课
在各行业标杆企业大咖导师的带领下,了解真实行业发展现状,热门岗位就业情况,提升专业素养和知识储备。
权威系统兴趣测评
引入全球顶级心理测评机构 Myers-Briggs® 权威研发的 VN 生涯规划系统,独家生涯工作坊的设计,帮助学生进行职业兴趣、能力、价值观的自我探索,挖掘个人优势,聚焦未来发展方向。









